Shopee mall(品牌)卖家入驻规则要求,流量政策解读
Fiona 2025-11-26 03:25Copy link & title
对于志在开拓东南亚品牌生意的卖家而言,入驻Shopee Mall是提升信任与销量的关键一步。本文将深度拆解官方入驻资质要求,并独家解读成为Mall店后所能享有的专属流量政策,助您精准布局,抢占高地。
一、什么是Shopee商城?
Shopee商城是专为品牌所有者和授权经销商提供的销售平台,仅限Shopee邀请的卖家进入。您的店铺主页和商品都会自动显示商城标签,例如Shopee Mall和Mall。
作为中国跨境卖家,加入品牌商城,可以增强店铺的曝光,提升品牌知名度,树立品牌形象,提高买家的信任度!
【Shopee商城主页】

【商城商品页面】

【Shopee商城的优势】
1. Shopee商城拥高曝光的专属位置,让买家轻松找到想要购买的品牌。

2. 共创独家品牌活动,提供专属优质曝光,提高品牌知名度。

3. 通过联合品牌公关内容和以品牌为中心的App内小游戏提升您的品牌知名度。

二、Shopee商城卖家入驻标准
商城卖家有严格的入驻门槛,且不同站点的要求和入驻流程都不相同,主要包括品牌、店铺运营和商品刊登3个方面。
以下为基础条件,具体以客户经理的通知要求为准。
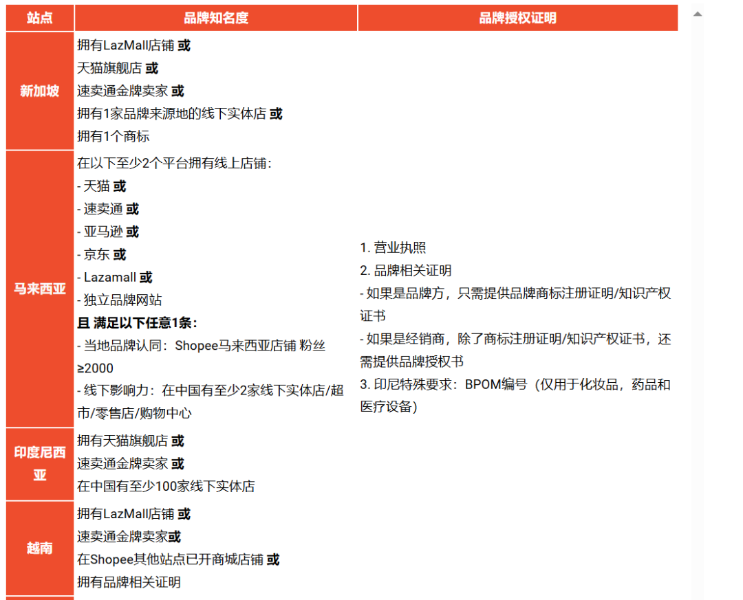
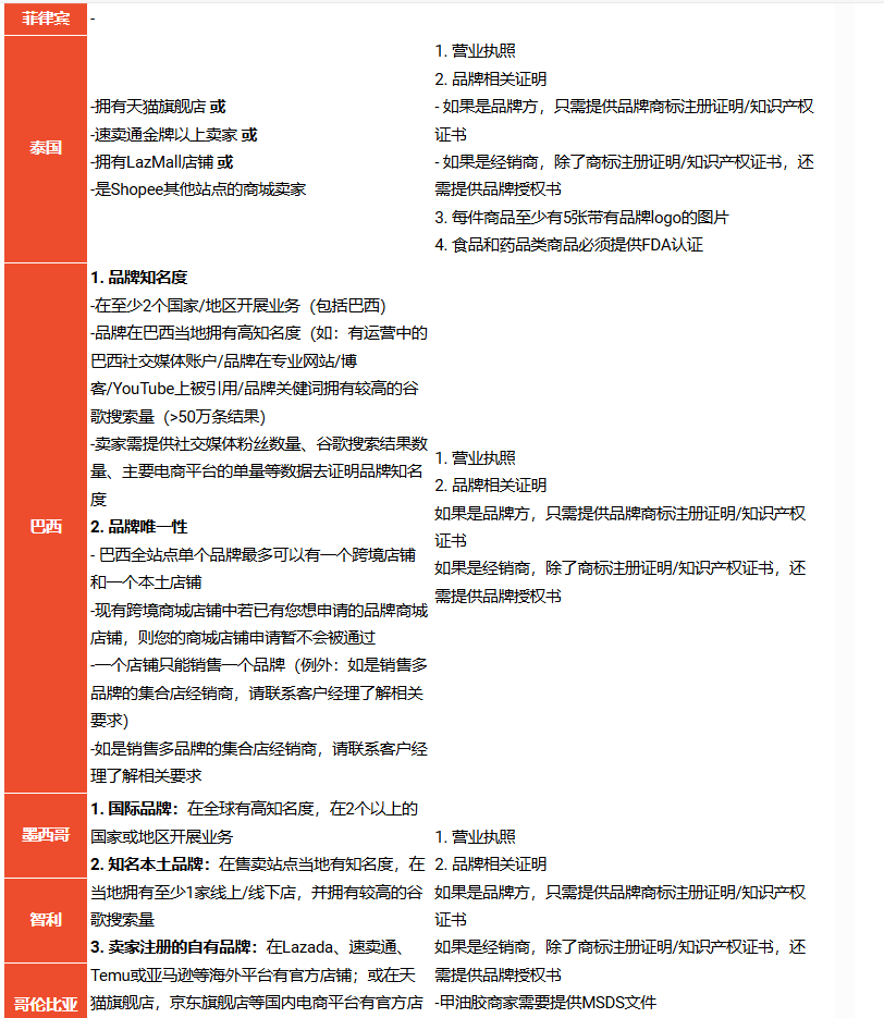
1. 品牌要求



2. 店铺运营要求



3. 商品刊登要求
为保证商品质量和买家的购物体验,所有商城卖家及有意加入Shopee商城的买家应遵守以下规范:
点击最下方附件,您可以查看详细的Shopee商城商品刊登指南。
1)上传与商品相关且高质量的图片
【示例】

2)按照统一结构撰写商品名称
- 商品名称的撰写规则:品牌+规格和类型+型号
- 每个单词的首字母应大写
- 除了品牌名称外(例如:MANGO),不要大写所有的字母
- 商品名称中不应包含促销信息,例如:热门商品,畅销商品,特价或免运费等
- 请勿使用与商品不相关的关键词
- 不使用表情,标签和其他符号,例如:},~,$ ^ {,,< !,*,#,,%,>
【示例】

3)选择正确的商品分类
在您上架新商品时,您需为商品选择正确的分类。如果您不确定商品的类目属性,请点击查看《商品类目指南工具》。
【示例】

4)设置准确的商品属性
准确的商品属性可以使买家在搜索时更容易发现和了解您的商品。
5)提供完整的商品描述
完整的商品描述可以帮助买家全面了解商品信息。商品描述应包含:
- 详细的商品规格,如材料、重量、尺寸
- 商品功能、用途以及优点
- 商品的保质期或使用期限

6)设定恰当的商品规格
商品规格即同一件商品的不同选项。恰当的商品规格可以让买家在商品详情页面中选择商品的尺寸、颜色、款式或其他选择。
【示例】
- 单一规格,例如:不同颜色的帽子
- 双层规格,例如:不同颜色和不同尺寸的帽子

三、商城卖家 - 入驻渠道
请将相关资料提交给客户经理。客户经理上传资料后,相关团队会在1-2周内通知审核结果。
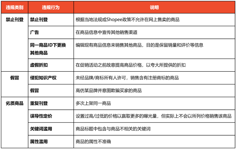
四、Shopee商城上架规范

⚠️ 注意如果您违反了Shopee的上架政策或当地法规,Shopee将下架或删除您的商品。
五、100%正品保证政策
商城卖家的商品必须是100%正品。Shopee商城禁止售卖高仿品等假冒商品。
若商城卖家所售卖的商品确认为非正品,卖家需对买家全额退款。同时,卖家需赔偿Shopee遭受的损失并承担相关责任。
六、Shopee商城退货退款政策
1. 各站点退款天数
所有买家在购买商城商品时有权享受以下退款天数,即可以在规定的退货天数内申请线上退货退款,无需支付任何额外费用。

台湾站点:15天
2. 退货退款处理流程
各个站点的退货退款流程不同,请点击查看:
- 菲律宾站点
- 越南站点
- 马来站点
- 台湾站点
- 新加坡站点
- 泰国站点
- 印度尼西亚站点
3. 商城退货退款流程

系统将要求买家将商品寄到Shopee仓库。收到退货后,Shopee会进行质量评估。

【内容来自Shopee 卖家学习中心】


