TikTok跨境店 VS 本土店,区别在哪里,卖家该怎么选!
Fiona 2025-07-16 09:30Copy link & title
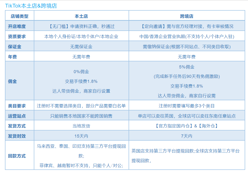
TikTok跨境店和本土店,卖家到底怎么选,核心结论:跨境店适合新手试水、无海外仓、想低成本启动的卖家。本土店适合有本地资源、追求高利润、长期运营的卖家。
TikTok跨境店:限制相对多
首先,跨境店铺对于中国的卖家来说,只需要提交在国内的注册资料,就可以申请开店。符合资质的跨境卖家,可以选择英国小店、东南亚小店(例如马来西亚、新加坡、泰国、越南等)以及tiktok全球店进行运营,站点选择比较多。

TikTok本土店:越来越多人的选择
本土店铺,就是用本地资料开设的店铺。目前,TikTok东南亚本土店背后实际操作的卖家大部分是中国人。
和跨境店相比,TikTok本土店在运营成本和玩法上更有以下优势:
- 本地人开的店铺,客户信任感增加,更利于刺激消费
- 本土商品对外展示都是现货,转换率相较跨境商品而言更高;
- 回款周期较跨境店更短,回款周期比跨境店快20天左右,对新手卖家、小卖家来说是个利好条件。
- 跨境汇率费低:各大第三方收款平台均可回不同站点,直连绑卡回到用户国内银行卡,实时汇率费率不到1%。
目前本土店的注册条件是:
- 东南亚五国(菲律宾、泰国、越南、马来西亚、新加坡)允许以个人身份或者企业身份进行注册TikTok Shop;
- 如果以个人身份注册,需要拥有当地合法的身份证明,且必须达到当地法律要求的合同能力(contractual capacity)年龄;
- 如果以企业身份注册,必须拥有当地的合法营业执照,并且处于有效期内。
目前主流的TikTok本土店运营模式:
主要有以下几种:
- 店群无货源模式铺货,erp批量采集shopee、lazada现货,出单后COD或者线上付款采购到虚拟仓,仓库代付COD付款,虚拟仓转换TK面单代发;
- 有货源分销玩法,找到当地大量靠谱货源铺货,代贴单发货;
第一步:注册BigSeller

第二步:找到服务>优质服务商,选择优质供应商

第三步:点进去想要的货盘,找到联系方式

这些货盘都是BigSeller对接的靠谱本土货盘,卖家可以自行选择,快速跟货盘商取得联系哦
- 自备货,备货到货代当地自建的海外仓,通过海外仓系统管理出库。

如果是自营仓,出单以后,可以给仓库人员开通BigSeller子账号的订单、仓库权限,在订单处理页面查看订单,处理打包发货等



