Terbaru! Apa itu Swift-Enabler di TikTok Shop?
Adinda 25 Apr 2025 01:10Copy link & title
Apa itu Swift-Enabler di TikTok Shop?

Swift-Enabler merupakan sebuah program yang dikelola TikTok Shop, di mana penjual hanya akan mengelola stok produk dan pengiriman pesanan sendiri, sementara marketplace akan membantu mengelola toko dan aktivitas operasional yang terkait. Untuk mempermudah penjualan, Anda dapat mengotorisasi toko semi manajemen Anda ke BigSeller, sehingga BigSeller akan menampilkan produk dan memproses pesanan.
BACA JUGA: Cara Bergabung dengan Mode Semi Manajemen Tiktok
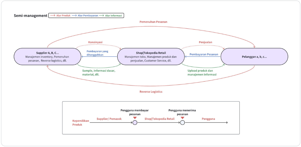
Bagaimana Cara Kerja Swift-Enabler?
Swift-Enabler di TikTok Shop merupakan layanan mode semi manajemen TikTok, di mana supplier hanya akan mengelola stok produk dan pemenuhan pesanan. Sementara itu, Swift-Enabler akan bertanggung jawab penuh atas keseluruhan operasional produk, termasuk mendirikan toko yang dimiliki oleh Swift-Enabler, penjualan di platform melalui penjualan harian, live streaming mandiri, kerjasama dengan kreator, iklan, campaigns, hingga program bebas ongkir.
Karena semua produk berasal dari supplier, maka Swift-Enabler akan membayar secara rutin atau sesuai ketentuan kepada supplier dengan harga yang disepakati dan jumlah pembayaran asli yang diterima dari pelanggan.

Bagaimana Cara Kerja Supplier?
Anda sebagai supplier akan bertanggung jawab atas pergudangan untuk mengelola stok dan pemenuhan pesanan seperti menerima, mengambil hingga mengirim pesanan ke pelanggan. Karena semua tugas penjualan sudah dilakukan oleh Swift-Enabler, Anda sebagai supplier akan menyediakan produk dengan harga yang sudah disepakati. Sample dan foto produk akan dikirimkan oleh supplier yang kemudian akan diunggah ke Collection Store yang dimiliki oleh Swift-Enabler (Komisi platform dan biaya program bebas ongkir akan dibayarkan oleh Swift-Enabler). Selanjutnya, Swift-Enabler yang akan bertugas untuk menentukan harga jual dan menjualnya di pasaran.
Gimana? Tertarik untuk mencoba? Daftar sekarang dan buat penjualan semakin mudah dengan aplikasi BigSeller. Dengan BigSeller, Anda sebagai supplier tidak harus repot lagi dalam mengurus stok pergudangan, pesanan hingga pengiriman, karena semua dapat dilakukan hanya dalam satu omnichannel yaitu BigSeller. Kelola bisnis di mana dan kapan saja dengan BigSeller! Registrasi sekarang di sini dan raih kesempatan untuk mendapatkan VIP selama 7 hari!



